Debatte Informatik: Wenn Daten ĂŒber Zukunft entscheiden

Debatten und Diskussionen im Informatikunterricht kommen meiner Ansicht nach viel zu kurz. Der Lehrplan bietet jedoch zahlreiche AnknĂŒpfungspunkte, bei denen sich SchĂŒlerInnen gesellschaftskritisch mit Informatikthemen auseinandersetzen können. Im aktuellen Grundkurs der 12. Klasse hatte ich fĂŒr eine Unterrichtsstunde die Gelegenheit, genau dies zu tun. Thematisch befanden wir uns am Ende des Moduls „Datenbanksysteme“, weshalb ich folgende These in den Raum stellte: Schulische Leistungsdaten aller FĂ€cher (z. B. Tests, Klausuren und praktische Arbeiten) sollten dauerhaft in Datenbanken gespeichert und zukĂŒnftigen ArbeitgeberInnen zugĂ€nglich gemacht werden. ...

February 1, 2026 Â· 3 min

Phishing-Mails im Unterricht

Inspiriert von Linus Neumanns Vortrag „Hirne Hacken“ auf dem 36C3 habe ich mich entschieden, meinen Informatik-Grundkurs mit dem Thema Phishing zu beschĂ€ftigen. Ziel war es, den SchĂŒlerInnen die Anforderungen an die Informationssicherheit, insbesondere die AuthentizitĂ€t, nĂ€herzubringen. Um das Thema greifbar zu machen, habe ich eine Phishing-Seite erstellt, die auf der Schulplattform Lernsax basierte. Die SchĂŒlerInnen wurden aufgefordert, ihr Passwort und ihre E-Mail-Adresse einzugeben, um ihren Account zu „bestĂ€tigen“. Um die AuthentizitĂ€t der Anfrage zu erhöhen, habe ich die E-Mail ĂŒber eine private Domain verschickt, in der ich vor das „@“ meine Schulkennung geschrieben habe. Ein SchĂŒler wollte sogar wegklicken, aber als er gesehen hat, dass mein Name da steht 
 naja, man ahnt es:D Der Link zur Phishing-Seite war als Hyperlink verschleiert (z.B. www.schulanmeldung.de), um das Misstrauen der SchĂŒlerInnen zu minimieren. ...

June 8, 2025 Â· 2 min
Hallo

Jupyter-Notebook im Informatikunterricht

Datenbankerstellung und SQL mit JupyterLite und SQLite-Kernel Dieses Schuljahr habe ich zur Vermittlung von SQL und der Datenbankerstellung im Grundkurs Informatik Klasse 12 Jupyter Notebooks verwendet. Wir haben JupyterLite mit SQLite Kernel genutzt – super praktisch, direkt im Browser und ohne nervige Installationen. Was cool war: Wir haben die Notebooks nicht nur fĂŒr den Unterricht genutzt, sondern auch in Klausuren und Leistungskontrollen. Die SchĂŒlerInnen konnten ihre Notebooks hochladen, was nicht nur die Bewertung erleichtert hat, sondern auch digitale Skills förderte. Sie SchĂŒlerInnen kamen nach einer kurzen EinfĂŒhrung super damit klar. ...

December 22, 2023 Â· 2 min

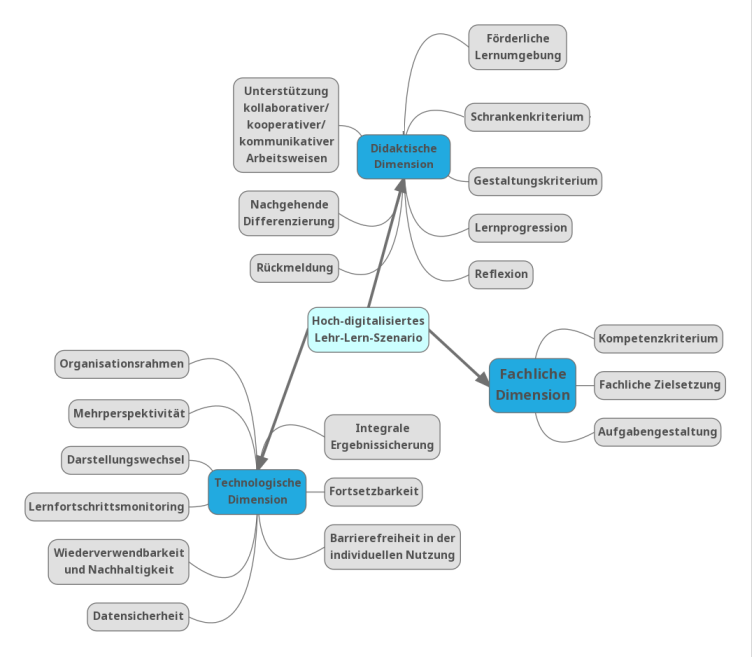
Projekt UndiMeS - Wiki fĂŒr Digitalen Unterricht

Wiki Digiteach Im Rahmen des leipziger Hochschulprojekts “Unterrichten mit digitalen Medien in Sachen” UndiMeS haben wir digitale Unterrichtsszenarien fĂŒr die FĂ€cher Mathematik und Informatik entworfen. DafĂŒr wurde ein Kriterienkatalog entworfen, um Digitalen Unterricht zu konkretisieren. Der Katalog ist öffentlich in einem Wiki einsehbar
 â†Ș Hier geht’s zum Wiki

August 10, 2021 Â· 1 min

Was ist digitaler Unterricht - DELFI

Vom 14.-17. September 2020 fand die ectelfi–Tagung, ein Verbund der Konferenzen ECTEL 2020 und DELFI 2020, statt. In Anbetracht der COVID-19 Pandemie wurde diese als reine Onlinetagung angeboten. Im Zuge der Veröffentlichung des Praxisbeitrags ‚Was bedeutet „digitaler Unterricht“?‘ prĂ€sentierte ich den aktuellen Stand des entwickelten Kriterienkatalogs fĂŒr digitale Medien und dem dazu implementierten Wiki „digiteach“. Durch die Teilnahme eines breiten Publikums, bestehend aus Forschenden, Lehrenden und andere Interessierte, bot sich die Chance, die aktuellen Ergebnisse weitreichend zu verbreiten, Neugier zu wecken, Mitarbeit anzuregen und Feedback zu erhalten. ...

January 10, 2020 Â· 1 min